Manali Joshi's Portfolio Project

During the CareerFoundry UI Design Program, you’ll build out a job-ready portfolio. Here is a breakdown of graduate Manali’s portfolio project, GreenThumb—an indoor plants delivery app. The app offer services that fit plant lovers personal style, life and budget to their doorsteps.
Having worked in HR, Manali understands the importance of making these tasks more engaging and less complicated. Speaking about her career change, Manali said:
“I am passionate about creating meaningful digital experiences and making a contribution to people’s life through technology. Our lives are driven by complex software interactions and a lot of repetitive tasks. I believe HR is about understanding people’s needs while UX / UI extends that understanding with user-centered design”.
As a UI/UX designer, she takes a collaborative and user-centered approach to her work and develop solutions that add value to users and businesses using empathy and design thinking.
PROJECT INTRODUCTION
I am a plant lover and so when CareerFoundry gave us the opportunity to work on a completely open project. I already knew what it’s going to be about. We often talk about the importance of plants especially inside our house. But personally with my busy schedule I hardly find time to go to a nursery even if I have intention to do so. In today’s world, where everything from groceries to a car seat is getting delivered to our doorsteps, why not indoor plants!
All these thoughts in my mind led me to a design question to explore: How can we design a tool that makes indoor plants more accessible to plant lovers?
GOAL
Since I was the sole contributor to this project and this project was a part of UI design course, I knew my constraints. The goal was to design an app for both iOS and Android. To deliver iOS and Android Wireframes as well as iOS and Android User Interface Design
TARGET AUDIENCE
Everyone deserves to own their personal green oasis. All those busy adult plant lovers who don’t have time to go the nursery but wish to bring some greenery into their houses and fill their environment with purified air.
PRIMARY RESEARCH
I started researching indoor plant delivery services in the market. I found out that there is not even a single app on iOS that provides this type of service. There are a few websites that offer plants delivery service but they don’t have their existence in the app market. There are some flower delivery service apps and information providing apps like Plant Encyclopedia but no other direct competitor in the app market.
KEY PERFORMANCE INDICATORS (KPIS) CHOSEN:
With the goal and the target audience in mind, I came up with key features for this app. They are as follows:
- Search for plants- Category based
- Schedule delivery and checkouts
- Online support
- Plant care tips
- Plant accessories
- Plants you might like
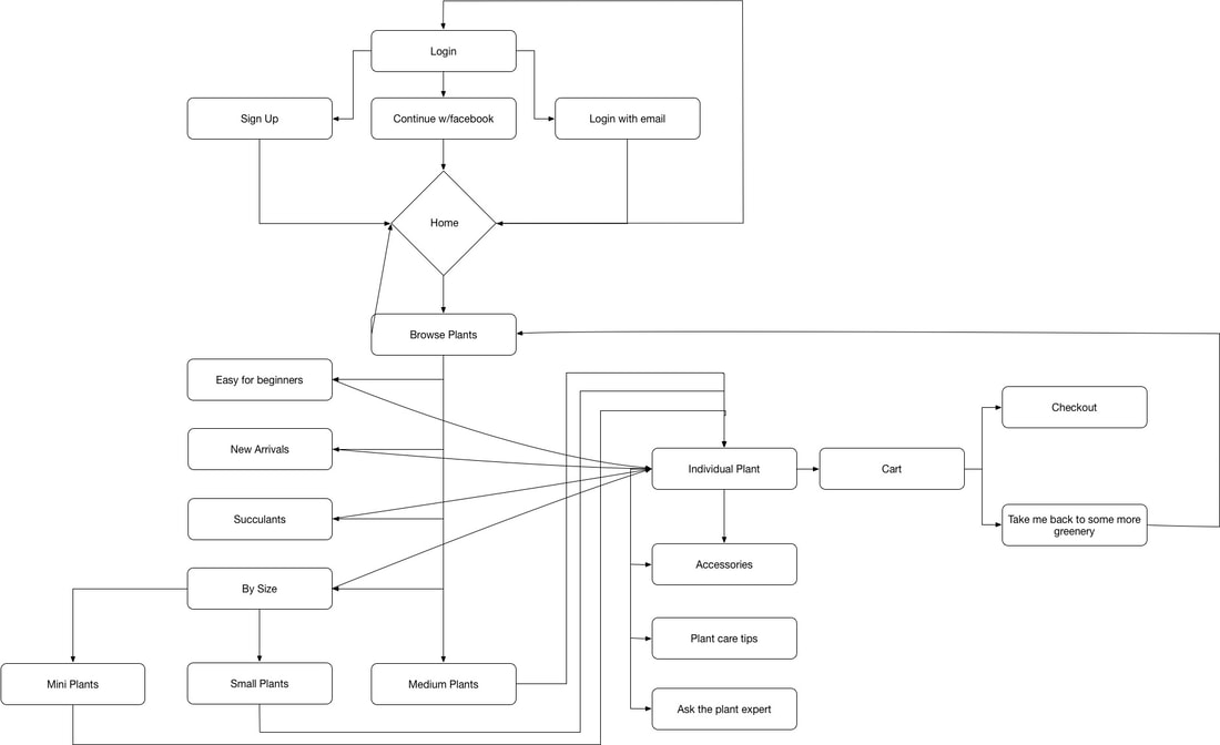
Based on the KPIS, I created user flows:
![]()
Then I started sketching those ideas out on the paper. I kept iterating for the low-fidelity wireframes for iOS. I made sure that I was sticking to iOS Human Interface Guidelines. I used Crazy-8’s technique to come up with as many options for the low-fidelity wireframes as I can. I noticed that my initial ideas were quickly getting out of the way and I started coming up with wider variety of solutions later on. The following image is after 3 crazy 8’s iterations.


Using same crazy 8’s technique I also sketched out low-fidelity wireframes for Android. While designing for Android I made sure that I was sticking to Material Design Guidelines. Then I digitalized both the versions using Balsamiq. Here is the side by side comparison between both iOS and Android.



After a few more iterations I digitized them further using Sketch. Here are the mid-fidelity wireframes of the iOS version of the app.



Mid- fidelity wireframes for the Android version of the app.



iOS FINAL UI DESIGN
Then I started putting in color, fonts, typography, Icons into them and transformed them into the final look of the app. Added all the UI elements to make it look beautiful at the same time made sure that the functionality of the app is not getting hampered. A good design is not just when it looks good but when it functions well.




Android Final UI DESIGN
**
**
**
**