Pernell Celestine's Portfolio Project
Pernell completed our UX Design Program in 2019 and went on to complete the UI for UX Designers Specialization Course. He’s now self-employed as a senior UX/UI designer. If you’d like to visit his full portfolio, head to his website.
Hi Pernell! Could you give us a brief overview of your educational and professional background before enrolling in the CareerFoundry program and UI design specialization?
I have a bachelor’s degree in business from Alfred State College and worked previously as a financial planner.
What inspired you to make a career change into this field?
My creativity was stifled in my previous career. While looking for a creative outlet, I came across UX design—and it encompassed everything I wanted in a career: creativity, research, testing, and innovation.
What did you enjoy most about the program?
Learning how to strike a balance between what is considered pretty and useful. As someone relatively new to design, I wanted to make something impressive. While I love how my work came out eventually, it was probably my third or fourth iteration of what I was going for.
What did you enjoy about creating this portfolio project?
The research behind it all. It confirmed that I did my due diligence because I ended up with a Nike-ish vibe. I didn’t realize the Nike aesthetic of Fitted until it was brought to my attention. When I put two and two together, however, I understood why Nike used similar elements that I incorporated.
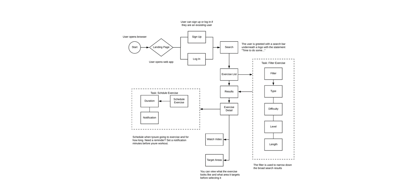
Below, Pernell maps out the design thinking process for his portfolio project “Fitted”; a responsive fitness app for the web.















To view the animations for Fitted, please view the portfolio project here.