Virginia Yu's Portfolio Project

Fresh out of university following a degree in graphic design and industrial design, Virginia was as optimistic as they come when she launched her career in branding. However, after a few years of designing advertising and marketing materials for a myriad of creative agencies, Virginia grew disenchanted with her field.
So, what inspired her switch into UX design? In her own words:
“I chose to pursue UX design because I wanted to do more critical thinking in my day today, and I wanted to create more impact in my work. I didn’t feel like I was getting that in visual design. I chose voice design because of my interest in AI and chatbots. I believe voice assistants will be the way of the future, and I want to create better service design through voice interfaces.”
After completing our UX Design Program in June 2018, Virginia landed a position at Fjord, an esteemed interaction design company, where she spends her days creating digital and web experiences, developing rapid prototypes, delivering high fidelity wireframes and user flows within software applications.
Read more about Virginia’s career change story: How A Hackathon Showed Me That UX Was My True Calling
Below is Virginia’s project RecipeBuddy.
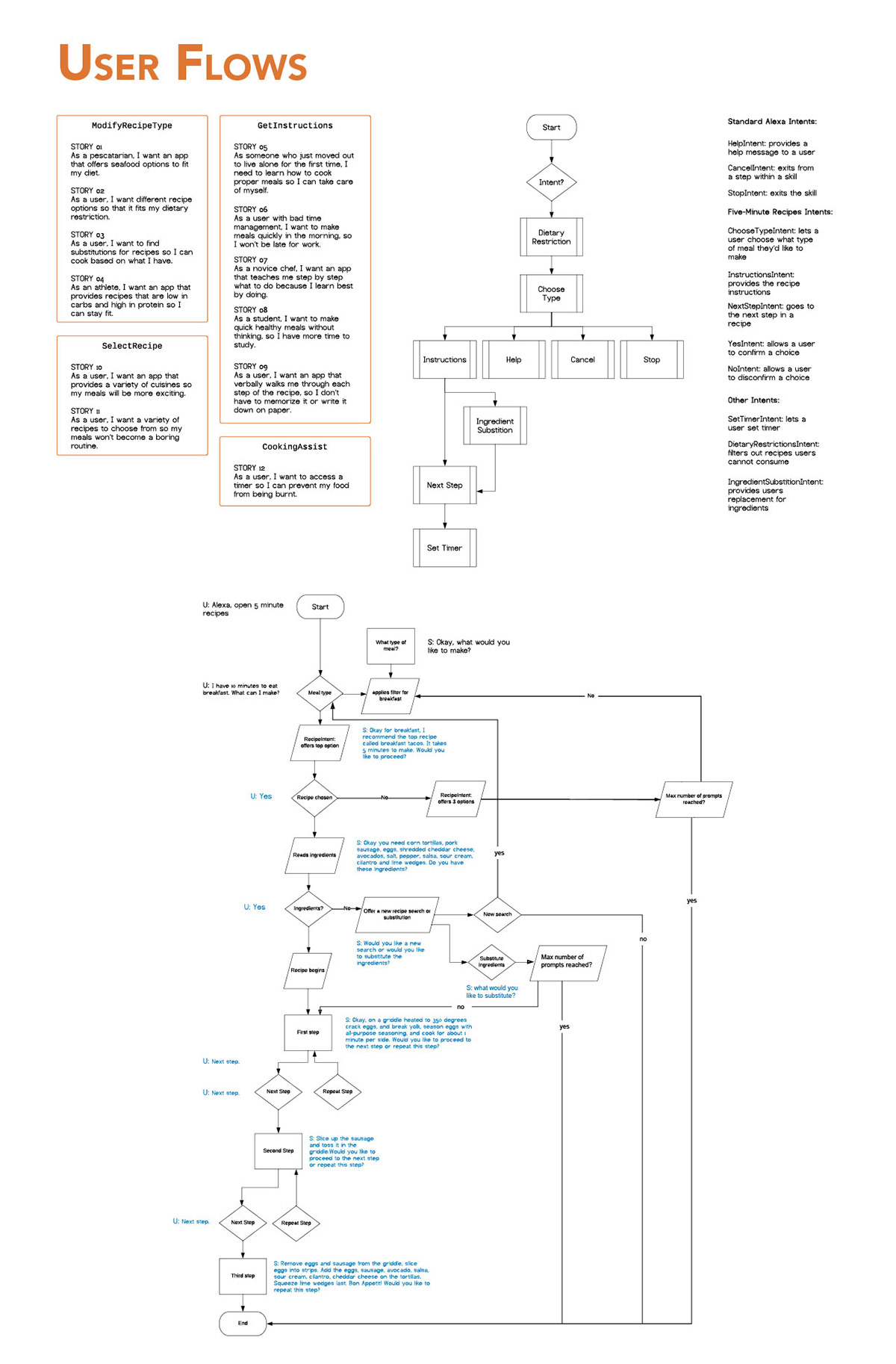
RecipeBuddy
RecipeBuddy is a voice assistant that provides cooking assistance for the kitchens of today’s society. Books and digital devices are not helpful as cooking requires the use of both hands. The chef is not always able to turn the page or scroll on a screen for further instruction. Cooking videos and cooking shows are not helpful either. The culinary host may be moving too quickly for the viewer to keep up with or the viewer’s eyes need to focus on their immediate task. Voice user interfaces are an excellent solution for this problem as they can dictate out loud the recipe directions at a steady pace while the cook can focus on their culinary task.







